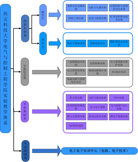
今年会体育官网实验教学中心是陕西省电气与控制工程本科实验教学示范中心,中心源于1958年建立的矿山供电实验室,主要职能负责矿山机电专业的实验实训;1994年--2008年,为了适应学科发展、专业设置及人才培养,先后建立了电工电子实验室、电机与拖动实验室、继电保护实验室、自控原理实验室、单片机实验室等8个基础和专业实验室; 2008年至今,基于中央与地方共建项目的实施,先后建立了嵌入式系统(ARM)实验室、DSP实验室、电气控制与PLC实验室、高电压技术实验室、过程与运动控制实验室、FPGA应用与设计实验室以及4个专业创新实验室等。目前拥有1个电工电子基础实验室,电气工程及其自动化、自动化、测控技术与仪器、微电子科学与工程4个专业22个专业实验室,7个创新实验室,总计30个实验室,面积3125.9平方米,实验仪器设备总数约1300余台,总资产2000余万元。
目前,中心有一支勤奋求实、作风严谨、结构合理的实验室工作队伍,共计21人,其中高级工程师6人,工程师10人,讲师1人,助理工程师4人。
中心大力加深与企业合作,通过共建联合实验室、技术培训等多种方式,对相关实验室的设备进行了更新和替换,使专业实践平台的条件得到较大的提高。主要合作伙伴包括:西门子电气、德州仪器、飞思卡尔、ALTERA公司等。实验教学中心也是学生科技创新实践活动的主要基地,为学生提供实践场所和技术支持。

